
Using customer feedback, business-defined pain points, and extensive collaboration, I led deep mapping of 30+ events to visualize how fulfillment breakdowns cascaded across systems. What began as uncovering why promised availability often diverged from actual delivery evolved into a broader diagnostic effort.
These maps transformed scattered symptoms into clear failure modes, enabling leadership and the data team to shift from reactive firefighting to proactive investigation and resolution, leading to over $15m in regained losses biannually.
Senior Product Designer
4 month project
• Led discovery and visualization of end-to-end fulfillment event flows.
Systems failed, orders stalled, and brand reputation took the hit.
Fulfillment operations were breaking down under pressure. Distribution centers were overwhelmed, systems failed to keep pace, and excess stock piled up while backorders went unresolved. Orders stalled or disappeared, creating costly inefficiencies and customer experiences that eroded trust and damaged the brand.
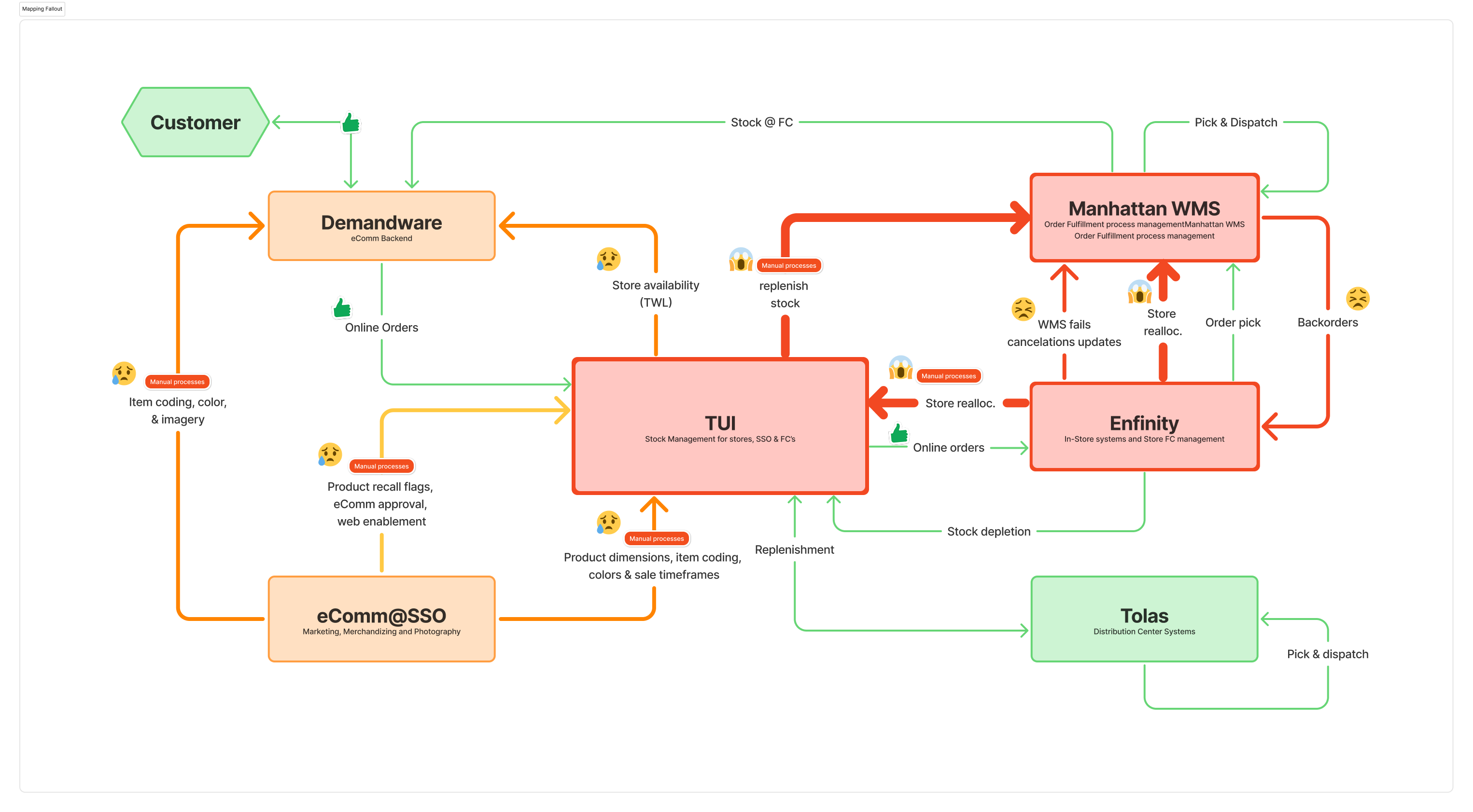
We mapped the end-to-end journey of an order, tracing every branch where data fragmentation or rule conflicts caused breakdowns. The result revealed a tangled ecosystem of misaligned systems and exceptions with no clear ownership. By visualizing these flows, we made hidden fallout visible and created a shared view of where breakdowns occurred across fulfillment.
Through this process, we were able to clearly define the biggest contributors and their compounding factors. At a glance, each could be mapped back to our KPIs, giving leadership a direct line of sight between operational breakdowns and business impact.
Mapping conflicts and breakdowns across the ecosystem
I expanded the issues into a mapped network of 30+ events and visualized cause-and-effect chains to show where breakdowns occurred across systems. This process highlighted when failures created additional manual processes, when actions triggered further problems, when causes remained unknown, and when total system failure occurred.
Cause and effect chain revealing critical issues, triggers that create more problems and manual overhead.
Operating without visibility = constant firefighting
With clear diagnostics and a proactive model
How might we simulate performance at normal vs peak so that team members can prevent undesirable situations?
The Fulfillment Fallout discovery and mapping effort provided the business with visibility it had never had before. By tracing events end-to-end and surfacing cause-and-effect chains, we moved the organization from reacting to symptoms toward addressing systemic failure modes.
Identified $15.1M in estimated biannual losses.
Financial impact revealed
This project reinforced that being customer-centric does not always mean investing in storefront redesigns or adding new features. By listening carefully to the pain points such as missed orders, refunds, and customer frustration, we uncovered opportunities that saved the business millions and rebuilt trust.
It also reminded me the value of design as triage. By diagnosing breakdowns and connecting them back to customer and business impact, I learned how design can guide organizations out of firefighting mode and toward resilience.
Mathius Walsh
+1 650 761 [2230]
mathius@digicopia[dot]me
email@domain.com
000-000-000